各教学单位:
实验室管理处根据《西安理工大学教学建设工作管理办法》和《关于申报2025年教学建设项目的通知》,结合学校实验室建设经费预算总额,按照保障重点、持续改善、稳步推进的原则,安排以下项目参加第一批立项答辩(答辩名单见附件)。评审组专家将根据申报项目立项的轻重缓急情况,确定立项名单和支持金额。请各项目组特别是大额度项目组做好资金配套,确保项目顺利推进。答辩具体安排如下:
1. 各项目申报组提前准备申报PPT,从建设紧迫性、必要性和可行性、配套经费等方面进行重点阐述;
2. 每个参评项目,严格控制汇报时间,汇报限时5分钟;
3. 专家组在审阅申报材料、听取汇报基础上,对参评项目进行质询;
4. 专家组根据建设内容和答辩情况,确定立项名单、支持内容和建议额度;
5. 答辩时间为本周四(2025年10月23日)上午8:30,地点为教二楼311教室、312教室。
请各参评项目组认真准备,按时参加立项答辩。如需咨询,请联系实验室管理处建设科。
地点:综合1号楼219室,联系电话029-82312836
实验室管理处
2025年10月20日
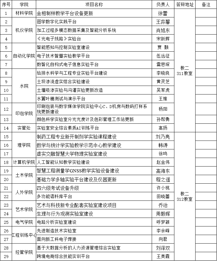
附件:2025年教学建设项目立项答辩名单
